This article outlines the official Complaints Handling Procedure for Gnosis Pay. It details the 9-step internal process for receiving, evaluating, and responding to customer complaints. It also provides clear guidance and contact information for escalating a complaint to our partner Monavate, the UK's Financial Ombudsman Service (FOS), or the Bank of Lithuania for EEA customers.
1. Introduction
This policy is intended to ensure that we pay attention to the interests and needs of each and all our target customers including a fair, clear and not misleading communication.
2. Scope & Organisational Commitment
This policy applies to all employees receiving or managing complaints from the public made to or about us, regarding our services, products, employees and complaint handling.
3. Procedure
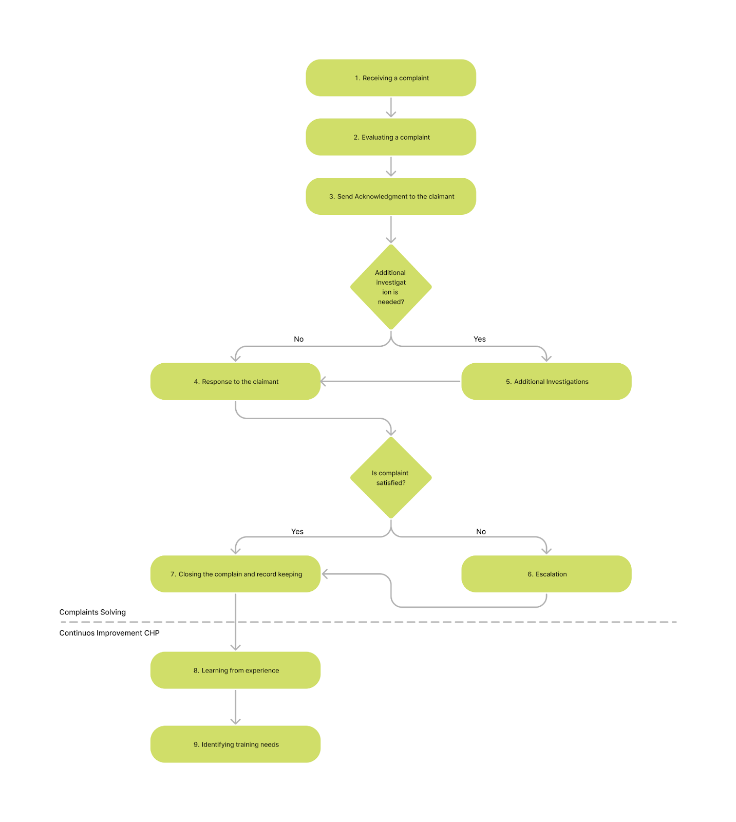
This procedure defines how our policies will be implemented and how we ensure a continuous improvement. The whole procedure is being subdivided in 9 different steps.
The first 7 steps ensure a high quality response for the customer’s needs in an appropriate time. This also includes the possibility for the customer to escalate, should the customer not be satisfied with the response provided.
Step 8 and 9 ensure a continuous improvement of the procedure via training.
Complaints Handling Procedure Flow Chart
Steps:
1. Receiving a complaint
We provide our customers a specific email (complaints@gnosispay.com) to reach us and provide a clear communication. When contact is made, we will review and carefully consider the potential complaint.
2. Evaluating a complaint
We will carefully evaluate the customer complaint according to the CHP (“Complaint Handling Procedure”), in order to ensure a high quality response within an appropriate time. This includes the consideration of the complaint and whether this can be handled by straightaway or whether additional investigations are required.
3. Send acknowledgement to the claimant
Sending an acknowledgement to the complainant ensures that he is informed that we received the information and proceed with the process. The acknowledgement of the complaint will be sent within a 24 hour period.
4. Response to the claimant
For us it is important to provide a high quality response which is clear and not misleading for our target customer. The response will be provided in the timeframes previously set out with our customer or required by the CHP.
The response time for complaints without the need of additional investigations will be 15 days and for the ones which are needed it will be 35 days.
5. Additional investigations
If needed Gnosis pay may take some additional time to investigate the complaint in detail, in which case the final response may not take more than 35 days from the date of the initial complaint.
Additional investigations may include using alternatively advice possibly from independent third parties.
6. Escalation
If an initial response to a complaint does not lead to closure, we will check whether the first response was appropriate. We also investigate if there are additional facts or assertions by the complainant which should be considered.
Additionally the escalation step supports the use of external advice from independent third parties.
Customers may also escalate the complaint to our partner Monavate. They can do so by emailing Compliance@Monavate.com ( for UK cardholder complaints) and ComplianceLT@Monavate.com (for EEA complaints).
For UK customers
If, having exhausted the complaints procedure above, you remain unhappy, you may complain to the Financial Ombudsman Service (FOS) on the following contact details:
Online: www.financial-ombudsman.org.uk
Mail: The Financial Ombudsman Service Exchange Tower, London, E14 9SR
Phone: 0800 023 4 567 (free), 0300 123 9 123, weekdays from 8:00am–8:00pm (GMT), and on Saturday from 9:00am–1:00pm (GMT)
If you are not in the UK, call +44 20 7964 0500.
For EEA customers
Following a response from UAB Monavate, if you are still not satisfied with the resolution offered to you, you may apply to the Bank of Lithuania for the settlement of a dispute with us, which is an alternative dispute resolution institution between financial service providers and the Consumers in accordance with the following terms and procedures:
(i) before applying to the Bank of Lithuania for dispute settlement, you must apply to us, specifying the circumstances of the dispute and your claim. You shall apply to us no later than within 3 months from the day when you became aware of possible violation of your rights;
(ii) in the event where our reply does not satisfy you or you have not received our reply as outlined above, you shall have the right to apply to the Bank of Lithuania for the dispute settlement within 1 year after we have been contacted. Upon expiration of this term, you lose the right to apply to the Bank of Lithuania for the same dispute.
You may apply to the Bank of Lithuania for a dispute with us:
via the electronic dispute settlement tool "E-Government Gateway";
by filling in the Consumer Application Form available on the website of the Bank of Lithuania and sending it to the Bank of Lithuania Supervision Service at Žalgirio str. 90, LT-09303, Vilnius, Lithuania, or by e-mail pt@lb.lt;
by filling in the free form application and sending it to the Bank of Lithuania Supervision Service at Žalgirio g. 90, LT-09303, Vilnius, Republic of Lithuania, or by e-mail pt@lb.lt.
More information on the dispute settlement procedure is available on the website of the Bank of Lithuania: https://www.lb.lt/en/dbc-settle-a-dispute-with-a-financial-service-provider.
When you consider that we have violated the legislation regulating the financial market, you have the right to file a complaint with the Bank of Lithuania regarding possible violations of financial market legislation.
Your complaint to the Bank of Lithuania can be submitted as follows:
In writing, by sending a complaint to the address: Totorių str. 4, LT-01121, Vilnius, Republic of Lithuania or Žalgirio str. 90, LT-09303, Vilnius, Republic of Lithuania;
by e-mail: info@lb.lt or pt@lb.lt;
by fax (8 5) 268 0038;
by filling in the online form at the designated section of the Bank of Lithuania website; by other means specified by the Bank of Lithuania.
In case a dispute cannot be resolved through negotiations, the dispute may be solved in the courts of the Republic of Lithuania in accordance with the procedure set forth by the laws of the Republic of Lithuania.
7. Closing the Complain & Record keeping
We will close the complaint and ensure to keep copies of relevant electronic correspondence on robust back-up systems.
8. Learning from experience
To ensure a high quality of the CHP, we will do root cause analysis of complaints. Learnings which can be directly used to increase the customer satisfaction will be directly considered in the CHP.
9. Identifying training needs
Identifying training needs for our employees ensures a continuous improvement of our customer care employees.
Changes to this Policy
We reserve the right to change this Policy at any time without notice to you so please check regularly to ensure that you are consulting the latest version.
This Policy was approved on July 2023 by the Board of Directors. It will be reviewed in July 2024.